| 发布单位: 山东方舟人力资源开发有限责任公司 | 单位性质:国有企业 | 所属分类:国企 |
| 开始时间:2024-06-26 | 结束时间:2024-07-07 | 招聘人数:2 |
| 工作地点: 潍坊 | 报名方式:1606366969@qq.com | |
根据工作需要,山东方舟人力资源开发有限责任公司现面向社会公开招聘2名工作人员,以外包方式派驻到潍坊某国有人力资源公司工作。现将招聘内容公告如下:
一、招聘岗位及要求
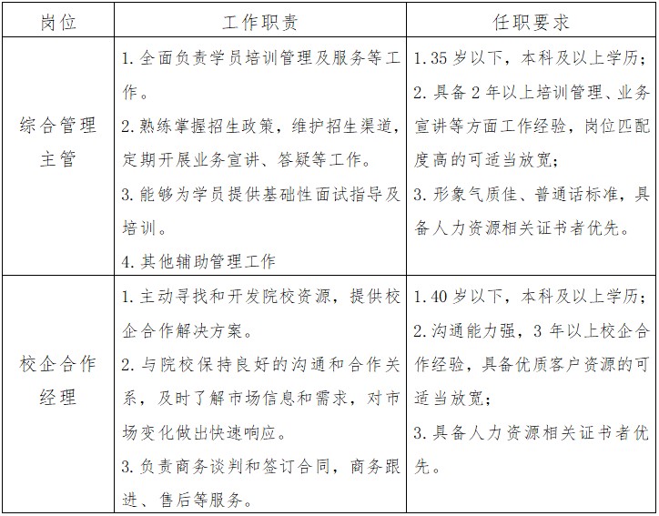
(一)岗位名称
综合管理主管、校企合作经理各1名。
(二)岗位要求

二、招聘范围和条件
1.具有中华人民共和国国籍,遵守法律和法规,具有良好的政治业务素质、职业道德和敬业精神,无违法违纪记录。
2.政治素质高,工作积极主动,具备积极进取团结协作精神,有较强的事业心和责任感,爱岗敬业,服从分配。
3.身体健康,五官端正,无传染性疾病和慢性疾病,无纹身,视力、听力正常(以查体为准),具备适应岗位需要的身体条件。
4.普通话标准、流利、清晰,具有较强的语言表达能力和沟通协作能力。
5.符合国家法律、法规、政策规定和招聘岗位要求的其他资格条件。
6.有下列情形之一的,不得报考:
(1)受过刑事处罚、治安管理处罚、劳动教养、少年管教的;
(2)有犯罪嫌疑尚未查清或正在调查的;
(3)因违规违纪被开除、辞退或解聘的;
(4)曾被开除公职的;
(5)被列入失信被执行人名单或其他个人不良信用记录的;
(6)本人或家庭成员及近亲属参加非法组织、邪教组织或从事其他危害国家安全活动的;
(7)法律法规规定的不得聘用的其他情形。
三、招聘程序及要求
本次招聘采取个人报名、资格审查、面试、体检等程序,择优聘用后派驻到潍坊市某国有人力资源公司工作。
(一)报名
采取线上报名方式。报名人员填写《报名登记表》,连同本人身份证、学历学位证、学信网学历认证报告(报告中二维码须可扫描验证)、相关证书等原件照片、近期1寸免冠彩色照片电子版一并发送到邮箱(1606366969@qq.com),邮件主题注明“姓名+应聘岗位”字样。应聘人员应如实填写、提交相关个人信息资料,材料提供不全者按照无效报名处理。
报名时间:2024年6月26日起至2024年7月7日下午5点,报名时间截止后提报的报名无效。
咨询电话:0536-7109281 18653668882
(二)资格审查、面试及体检
由工作人员对报名人员进行资格审查,面试时间及面试形式另行通知。
根据面试结果,确定进入体检范围的人员进行体检(体检费用自理)。对体检结果有异议者,可以复检一次(不在原体检医院进行),结果以复检结论为准。应聘人员未按规定时间参加体检的,视为自动放弃。
因体检不合格、自动放弃出现的空缺,按面试结果依次递补或不递补。
四、聘用
经体检合格的人员,与山东方舟人力资源开发有限责任公司签订劳动合同,以服务外包的方式派驻至潍坊某国有人力资源公司工作。
五、福利待遇
工作环境好,工资待遇4000元以上(可面议),有业务激励及年终奖励,缴纳五险一金(有餐补),年度体检,享受中秋春节福利、周末双休及国家法定节假日、带薪年假、年终绩效。
六、工作地址
潍坊市市区。
七、其它
1.应聘人员提供的信息必须真实准确,如发现录用人员提供虚假证明和信息,取消录取资格。
2.应聘人员报名后视同知悉并认可本次招聘公告的全部内容。
3.应聘人员在报考期间,应保持通讯畅通,避免错过重要信息影响考试聘用。因个人原因未及时关注信息发布,错过本次招聘者,视同自愿放弃。
4.本次招聘工作未尽事宜,由山东方舟人力资源开发有限责任公司负责解释。
2024年6月26日