您当前的位置:首页 >> 招聘公告 >> 国企

山东智远运营管理有限公司招聘简章

来源:聊城智慧就业平台 更新时间:2024-06-25 15:00:00 浏览次数: 408 收藏
发布单位: 山东智远运营管理有限公司 单位性质:国有企业 所属分类:国企
开始时间:2024-06-25 结束时间:2024-07-01 招聘人数:2
工作地点: 聊城 报名方式:星光聊城国际金融中心9号楼712室

山东智远运营管理有限公司是聊城江北水城旅游度假区国有企业,成立于2024年6月5日,注册资本金壹仟万元整。公司主营业务:城市运营管理、市场营销策划、大数据服务、资产管理服务、工程管理服务等。因公司发展需要,现委托聊城市三实人力资源服务有限公司负责此次招聘工作,并将招聘事项公告如下:

一、招聘条件

(一)遵守宪法和法律,具有良好的政治素质,品行端正,作风正派且无不良信用记录。

(二)具备正常履行本岗位职责所需的身体条件及其他条件。

(三)有下列情形的人员,不得报名:

1、不符合招聘岗位条件要求的人员;

2、按照有关规定,到定向单位工作未满服务年限或有其他限制性规定的;

3、曾因犯罪受过刑事处罚的人员和曾被开除公职的人员、受到党纪政纪处分期限未满或者正在接受纪律审査的人员、处于刑事处罚期间或者正在接受司法调查尚未做出结论的人员;

4、法律规定的其他情形人员。

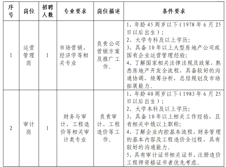
二、招聘人员数量及要求


、报名方式:现场报名

报名时间:2024年6月25日—2024年7月1日 17:00截止(受理时间8:30-12:00;14:00-17:00。周日不受理。

现场地点:星光聊城国际金融中心9号楼712室聊城经济技术开发区东昌东路181号

、资格审查

(一)现场报名。应聘者现场填写《应聘人员基本情况登记表》,递交身份证、毕业证、相关资格证书原件及复印件1份,学信网教育部学籍报告1份,1寸免冠照片3张。审核原件,留存复印件。此外,岗位要求工作年限的,需提供能证明相关工作年限的工作证明、劳动合同、社保证明等材料。

(二)资格审查。报名结束后,将对报考人员资格进行集中审查。

(三)核发准考证。对资格审查合格者,电话通知本人领取准考证。准考证须在规定时间内携带有效身份证件领取,逾期不领者视为放弃考试。核发准考证时间另行通知。

应聘人员要仔细阅读本公告,填报的相关表格、信息等必须真实、全面、准确。信息填报不实的,按弄虚作假处理,责任由应聘人员自负。(温馨提醒:聊城市三实人力资源服务有限公司不设任何考试培训课程和培训点;与任何培训机构均没有合作关系,谨防上当受骗!)

、聘用程序

(一)闭卷笔试。

笔试采取试卷答题的形式进行。公共基础知识及专业知识,满分100分。笔试时间和地点以《准考证》为准。

根据笔试成绩由高到低按需求人数比例,确定进入面试范围的人员;达不到面试比例,按实有考生进行面试。

(二)组织面试。

采取结构化面试,满分100分。考生由同一评委组负责面试。面试时间以面试通知为准。

按笔试成绩50%、面试成绩50%的比例计算个人总成绩。笔试成绩、面试成绩、考试总成绩均计算到小数点后两位,尾数四舍五入。按照个人总成绩由高到低排名的顺序,按需求人数1:1的比例进入考察体检环节。

(三)考察体检。

对拟聘人员进行全面了解被考察对象的政治思想、道德品质、能力素质、廉洁自律、学习工作、拟任岗位资格等表现。对被考察对象是否符合规定的报考资格条件,提供的报考信息和相关材料是否真实、准确进行复审。

体检按照国家有关标准执行,体检费用由考生承担。对放弃考察体检资格或考察、体检不合格造成的空缺,从应聘同一岗位的人员中按照总成绩依次等额递补。

(四)决定聘用。

根据考察体检情况,决定聘用人员。

、薪酬待遇及试用期

(一)根据公司工资标准确定基本工资,绩效工资由公司自主确定发放。运营管理岗按照集团公司中层正职福利待遇发放,审计岗按照集团公司普通员工标准发放,根据试用期表现定岗。录用人员按有关规定为其办理入职手续,服从公司统一调剂,缴纳“五险”,试用期3个月,试用期考核不合格的,取消录用。

(二)本公司不招收兼职人员。所有聘用人员,须在签订劳动合同之前,提交与原单位的解除合同证明,否则不予聘用。

、其他

(一)应聘者须对自己应聘时提供的个人资料及相关材料的真实性、有效性负责,如有弄虚作假或欺骗行为的,一律取消考试资格,已经聘用的,依法解除劳动关系。

(二)应聘者提供的材料,将严格保密,仅供招聘之用,恕不退还。

(三)应聘者参加招聘过程中的交通、食宿等费用自理。 

咨询电话:0635-8325199 (三实人力)

                           

山东智远运营管理有限公司

2024年6月25日


来源网址: 登录后查看
相关标签: 市属国企、
附件下载:

用微信扫一扫

关于我们 | 帮助指南 | 服务协议 | 隐私条款 | 投诉举报 | 联系我们 |优佳智库

地址:山东省菏泽市牡丹区浙商大厦5F E-mail:86088697@qq.com

Copyright © 金职业网 版权所有www.jinzhiye.com www.gkzp.cn | 网站备案/许可证号:鲁ICP备2023004445号-3