| 发布单位: 青岛西海岸新区海洋控股集团有限公司 | 单位性质:国有企业 | 所属分类:国企 |
| 开始时间:2023-05-12 | 结束时间:2023-05-21 | 招聘人数:17 |
| 工作地点: 青岛 | 报名方式: | |
为满足集团业务发展需要,青岛西海岸新区海洋控股集团有限公司现面向社会公开招聘工作人员17名,具体招聘公告如下:
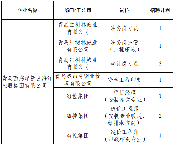
一、招聘计划

二、招聘条件
(一)基本条件
1.拥护中国共产党的领导,爱国爱企,身心健康,遵纪守法,品行端正,无不良嗜好和不良行为记录,能够服从公司工作安排;
2.具有符合职位所需的学历,具有良好的心理素质和正常履行岗位职责的身体条件;
3.具体招聘岗位所需的专业和技能条件;
4.各级机关事业单位正式在职在编人员参加应聘的,须经所在单位及主管部门同意;定向、委培毕业生参加应聘的,须征得定向、委培单位同意。
(二)岗位任职要求
具体岗位职责、任职资格和报名条件,详见附件。
(三)不具备报名资格人员
1.存在违法犯罪记录的和曾被开除党籍或开除公职的人员;
2.有学术不端和道德品行问题的人员;
3.在各级招考中被认定有舞弊等严重违反录用纪律行为的人员;
4.现役军人、在读的非应届毕业生、服务年限不满2年(含试用期)的公务员、公务员被辞退未满5年的人员;
5.具有法律法规规定不得录用的其他情形的人员。
三、招聘流程
本次公开招聘流程包括网上报名、资格审查、考试、体检、考察公示、聘用等程序。
(一)网上报名
1.报名时间
2023年5月12日(星期五)至5月21日(星期日)24:00。
2.报名方式
(1)发布渠道
请登录“青岛人才网”(http://rc.qingdao.gov.cn),查看“青岛西海岸新区海洋控股集团有限公司”招聘公告。
(2)报名方式
本次报名仅采取网上报名的方式,登录招聘网站“职海冲浪”(https://rc.talentgroup.com.cn/Home)进行报名(首次登录的请点击注册按钮,注册成功即可登录搜索职位)。注册成功后点击“国企招聘”板块,进入后点击“2023年度国企公开招聘”,选择“2023年度国有企业第四批社会公开招聘”,点击“青岛西海岸新区海洋控股集团有限公司”选择应聘岗位,填写完善在线简历并按照格式要求如实上传本人有效身份证正反面、国家承认的毕业证和学位证(2023年应届毕业生上传学生证或学校核发的毕业生就业推荐表;国外学历需提供教育部留学服务中心出具的国外学历学位认证书)、报考职位所要求的资格证书以及能够体现个人竞聘优势的相关荣誉证书等。对应聘人员有工作经历、年限要求的,需提供社保缴费记录(若对应工作经历、年限的社保缴纳单位名称与就职单位名称不一致,需提交劳动(聘用)合同或用人单位出具的从事工作经历证明等有效证明材料。在职工作状态的工作单位证明材料,可在考察环节提供)。
本次报名每人限报一个职位。
(二)资格审查
专业人才服务机构严格按照招聘公告确定的资格条件进行资格审查,坚持统一标准、统一尺度。考试须形成有效竞争,最终审核确认人数达不到计划录用人数3倍的岗位,其中计划录用1人的,原则上取消录用计划;计划录用2人以上的,按比例相应核减或取消录用计划。招聘高层次、高技能以及急需紧缺专业人才或确实难以形成有效竞争的岗位,以实际报名并通过资格审查人数为准。核减和取消录用计划的情况,在青岛人才网公布。
应聘人员的资格审查材料信息不实或者不符合报名条件的,一经查实,立即取消资格。对伪造、变造有关证件、材料、信息,骗取考试资格的,取消应聘资格。资格审查贯穿公开招聘全过程,一经发现应聘人员不符合资格条件,即取消应聘资格。
(三)考试
考试采用笔试和面试形式,笔试内容为各岗位专业知识及综合知识,主要考察应聘人员的基本素质和专业能力。本次考试不指定考试教材和辅导用书,不举办也不委托任何机构举办考试辅导培训班。根据笔试成绩由高分到低分排序,将按照招聘人数1:3的比例,筛选通过笔试的应聘人员,因弃权或取消笔试资格造成不足1:3比例的岗位,按照实际人数确定进入面试环节。面试采用半结构化方式,主要围绕岗位胜任能力和岗位匹配度进行评价。面试设置及格分数线,凡成绩未达到及格分数线的不再进入下一环节。
笔试成绩按40%计入考试总成绩,面试成绩按60%计入考试总成绩。最终录取按照及格分数线以上从高到低依次录取。同一招聘岗位应聘人员出现总成绩并列的,按面试成绩由高分到低分确定人选,仍相同的进行加试。
(四)体检
依据考试总成绩及格分数线以上由高到低进行排序,按招录岗位拟录用人数1︰1的比例确定体检人选。体检要求参照国家规定的《公务员录用体检通用标准(试行)》执行。体检费自理,时间、地点另行通知。应聘人员未按照规定时间、地点参加体检的,视为自动放弃。应聘人员按照规定需要复检的,复检只能进行1次,结果以复检结论为准。
(五)考察
根据体检结果确定考察对象,并对其身份信息、学历背景、不良记录、金融违规、诉讼记录以及工作履历、工作表现等情况进行考察。对放弃或体检、考察不合格造成的空缺,可按照总成绩(面试及格线以上)从高到低依次递补人员。
(六)公示
根据考察结果,在“青岛人才网”公示拟聘用人员,公示期5个工作日。
(七)聘用
拟聘用人员公示期满,对没有问题或者反映问题不影响聘用的,公司依法依规与受聘人员签订劳动合同。受聘人员按规定实行试用期制度,试用期结束,进行考核,如达不到公司用人标准或有重大工作失误,不能胜任岗位职责,自动解除劳动关系。拟聘用人员无正当理由未在规定时间内报到的,取消聘用资格。
(八)注意事项
1.本次招聘只接受网络报名,不接受电话、现场等报名方式;
2.应聘人员个人信息将被严格保密,应聘人员应对提交材料的真实性负责,凡弄虚作假者,一经查实,即取消考试或聘用资格;
3.因应聘人员提交报名材料不准确、不完整、不符合要求,影响网上报名审核的,由应聘人员本人承担相应后果;
4.招聘期间,将以短信或电话或邮件方式通知入围应聘人员参加相关测试环节等有关事宜,未入围者不再另行通知,请应聘人员确保报名时所留手机号码及邮箱真实有效并保持通讯畅通,因本人原因错过重要信息而影响考试聘用的,责任自负。
5.本次招聘工作已委托青岛华瀚管理咨询有限公司组织实施,并对招聘相关事宜负责解释。
四、薪酬待遇
本次招聘人员参照公司现有同岗位员工薪酬体系标准确定薪酬待遇以及其它相应的工作待遇。
五、招聘工作监督
招聘工作实行全过程监督。在招聘工作中如有违纪违规行为,一经发现,严肃查处。
报名咨询电话:0532-83150753/17660692795
2023年5月12日